Skip to main content
Main navigation
ⴰⵙⵎⵏⵉⴷ
ⴰⵙⴽⵔ ⵏ ⵜⵙⵏⵓⵔⴰⵢⵜ
ⴰⵙⴼⵙⵔ ⴰⵎⵓⵔⴰⵏ
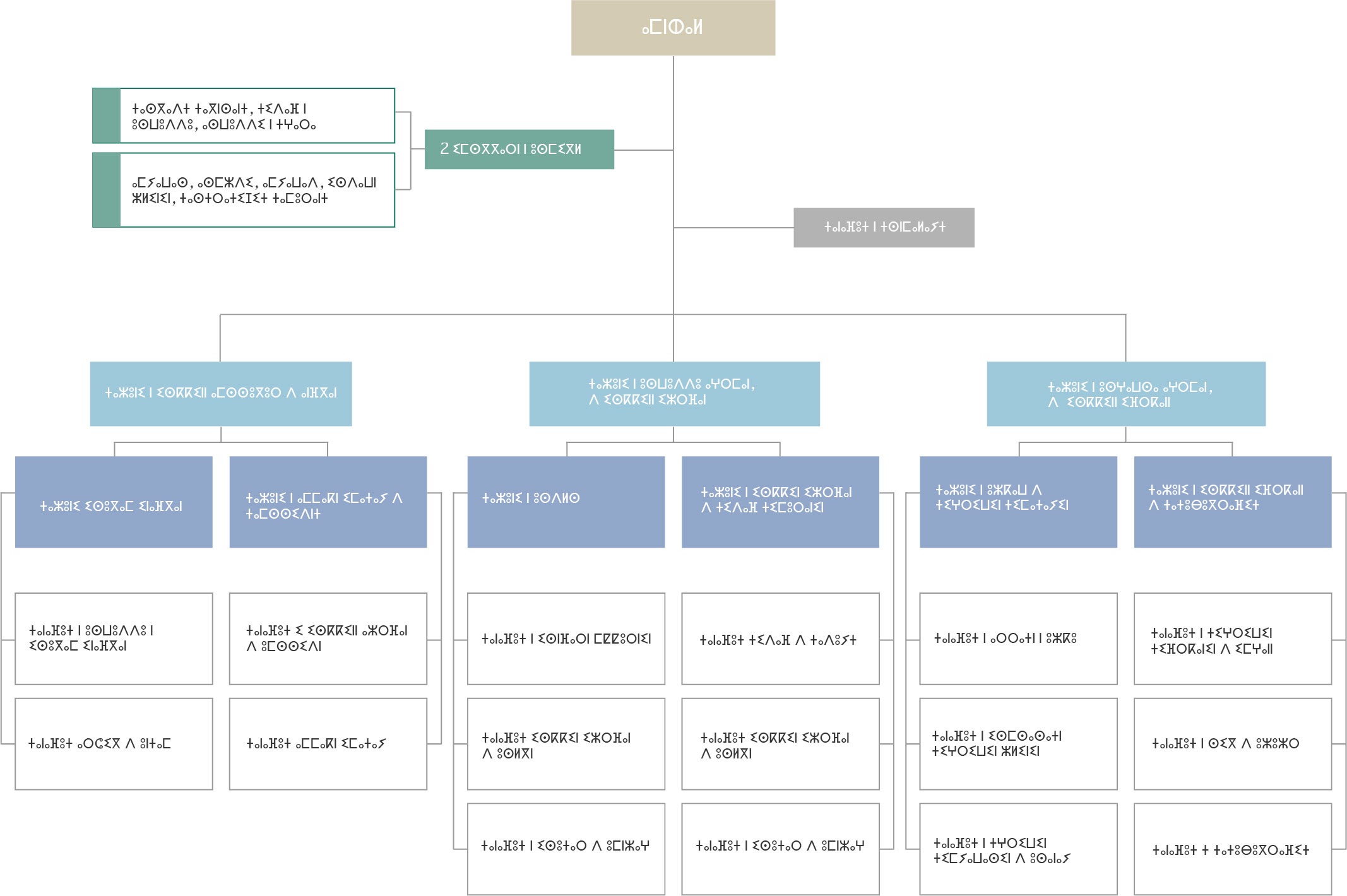
ⴰⵥⵜⵜⴰ
ⵉⵏⴰⴷⴰⵏ ⴷ ⵜⵉⴽⴽⵉⵜⵉⵏ
Nos valeurs
ⵉⵎⴰⵙⵙⴰⵢⵏ ⵏ ⵓⵙⵜ
ⴰⵙⵖⴰⵡⵙⴰ ⴰⵖⵔⵎⴰⵏ
ⴰⵔⵔⴰⵜⵏ ⵏ ⵓⵥⴽⴰⵡ
ⵜⴰⵡⵏⴰⵖⵜ ⵜⴰⵏⵎⵀⴰⵍⵜ ⵏ ⵓⵙⵎⵙⴰⵙⴰ ⴰⵖⵔⵎⴰⵏ ⵙⴷ
ⴰⵖⴰⵡⴰⵙ ⴰⵙⵎⵙⴰⵏⴰ
ⵜⴰⵏⵇⵉⵜ ⵏ ⵓⵎⵍ
Etudes générales
Etudes achevées
En cours d'étude
ⵜⵉⵖⵓⵔⵉⵡⵉⵏ ⵏ ⵉⵙⵎⵙⴰⴽ
ⵜⴰⵏⵇⵉⴷⵜ ⵏ ⵓⵎⵍ
ⴰⵜⵉⴳ ⵏ ⵉⵣⵍⴰ
ⴰⵙⵡⵓⴷⴷⵓ ⵏ ⵓⵖⵔⵎⴰⵏ
ⵉⵀⵉⵍⵏ ⵏ ⵉⴳⵔⴰⵡⵏ
ⵜⵉⵏⵢⴰⴼⵓⵜⵉⵏ ⵏ ⵉⴳⵔⴰⵡⵏ
ⵜⴰⵎⴰⵖⵓⵏⵜ ⵏ ⵉⵎⵓⵙⵙⵓⵜⵏ
ⴰⴼⵔⵓ ⵏ ⵉⵎⵣⵍⴰ
ⴰⵙⵍⴳⵏ
ⴷⴰⵀⵉⵔ ⴷ ⵉⵣⵔⴼⴰⵏ
ⵉⵡⵔⵓⵔⵔⴰⵢ
ⵉⵎⵙⴽⵜⵉⵜⵏ
ⵜⴰⵏⴰⴷⵉⵏ
ⵉⵙⵍⴳⵏ ⵏ ⵉⴳⴰⴷⴰⵣⵏ
ⵜⵉⵙⴽⴽⵉⵔⵉⵏ
ⵉⵙⵏⴼⴰⵔⵏ ⵎⵇⵇⵓⵔⵏⵉⵏ
ⵉⵙⵏⴼⴰⵔⵏ ⵎⵣⵣⵉⵢⵏⵉⵏ
ⵉⵙⵍⵉⴷⵏ
ⵜⵉⵏⵓⴼⴰ ⵣⵖ ⵜⴰⴳⴳⵓⴳⵜ
ⵜⵉⵏⵇⴰⴷ ⵣⵖ ⵜⴰⴳⴳⵓⴳⵜ
ⴼⵔⵓ
ⴷⴼⵔ
ⵉⵎⵣⵍⴰ ⵣⵖ ⵜⴰⴳⴳⵓⴼⵜ
Dépot
E-Facture
ⴰⵎⵚⵉⵔⵉⴷ ⵣⵖ ⵜⴰⴳⴳⵓⴳⵜ
ⵙⵉⵜ ⵏⵜⴻⵔⵏⴻⵜ
Géoportail TAAMIR
Géoportail AUST
Bureau d'Ordre Digital
ⴰⵣⵏⵣ ⵏ ⵡⴰⵔⵔⴰⵜⵏ
ⵜⴰⵖⵓⵔⵉ ⵏ ⵓⴼⴽ ⵉⵔⵣⵎⵏ
Programme prévisionnel
ⴰⵖⵓⵔⵉ ⵏ ⵜⵎⵣⴰⵡⵔⴰ
Droit d'accès à l'information
Personnes chargées
Nouvelle demande
Suivre une demande
Pré-instructions
Suivre une demande
Déposer
MRE
Search
0 items
Français
عربية
ⵜⵉⴼⵉⵏⴰⵖ
Menu du compte de l'utilisateur
ⴰⵥⵜⵜⴰ
ⴰⵥⵜⵜⴰ
ⵜⵉⵏⵇⴰⴷ ⵣⵖ ⵜⴰⴳⴳⵓⴳⵜ
ⵙⵔⵙ
ⴷⴼⵔ
ⵉⵎⵣⵍⴰ ⵣⵖ ⵜⴰⴳⴳⵓⴼⵜ
ⵙⵙⵣⴰⴷⵏ
Suivre & Régler
ⴰⵎⵚⵉⵔⵉⴷ ⵣⵖ ⵜⴰⴳⴳⵓⴳⵜ
ⵙⵔⵙ
ⴷⴼⵔ
ⵏ ⵉⴳⵔⴰⵡⵏ
ⵉⵀⵉⵍⵏ
ⵜⵉⵏⵢⴰⴼⵓⵜⵉⵏ
ⵙⵉⵜ ⵏⵜⴻⵔⵏⴻⵜ
ⵡⴰⵅⵅⴰ
ⴷⴼⵔ
ⴰⵎⵚⵉⵔⵉⴷ ⵣⵖ ⵜⴰⴳⴳⵓⴳⵜ
ⵡⴰⵅⵅⴰ
PRÉ-INSTRUCTIONS
ⵙⵔⵙ
ⴷⴼⵔ