Aller au contenu principal
Main navigation
Présentation
Création de l'Agence
Ressort territorial
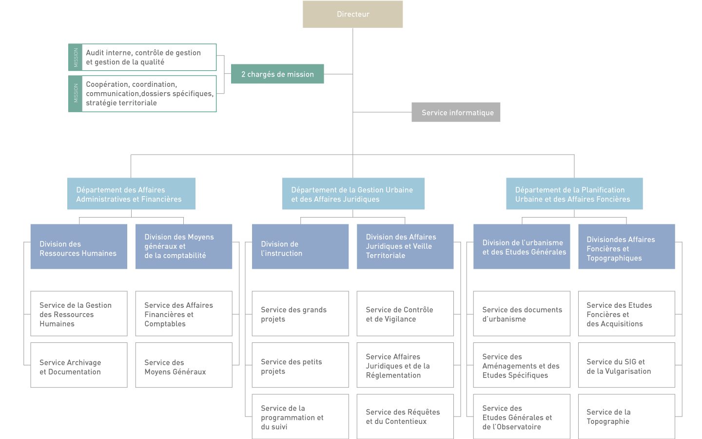
Organigramme
Missions & attributions
Nos valeurs
Responsables de l'AUST
Planification urbaine
Documents d'urbanisme
Schéma Directeur d’Aménagement Urbain SDAU
Plan d'aménagement
Conditions générales de vente
Etudes générales
Etudes achevées
En cours d'étude
Etudes de restructuration
Note de renseignements
Prix des prestations
Gestion urbaine
Programmes des commissions
Résultats des commissions
Bilan d'activité
Rémunération des prestations
Réglementation
Dahirs et lois
Circulaires
Arrêtés
Décrets
Règlement des marchés
Procédures
Grands projets
Petits projets
Dérogation
E-services
E-Note
Déposer une note
Suivre une demande
E-Facture
E-réclamation
Geoportail
Géoportail TAAMIR
Géoportail AUST
Bureau d'Ordre Digital
Vente de documents
Appels d'offres
Programme prévisionnel
Offres d'Emploi
Droit d'accès à l'information
Personnes chargées
Nouvelle demande
Suivre une demande
Pré-instructions
Suivre une demande
Déposer
MRE
Rechercher
0 élément
Français
عربية
ⵜⵉⴼⵉⵏⴰⵖ
Menu du compte de l'utilisateur
Organigramme
Organigramme de l’Agence Urbaine de Skhirate-Témara
E-NOTE
Déposer
Suivre
E-Prestation
Suivre & Régler
E-Reclamations
Déposer
Suivre
Commissions
Programmes
Résultats
E-Documents
Consulter
Suivre
Géo-Portail
Consulter
PRÉ-INSTRUCTIONS
Déposer
Suivre